Skip to content
Toggle navigation
首页
关于商会
商会介绍
永远荣誉会长
永远名誉会长
荣誉会长
名誉会长
2025—2026年度
理事局成员
理事及顾问
功能委员会
会员中心
公司会员
个人会员
新会员速递
商会活动
活动预告
活动回顾
金领航奖
GoGBA港商服务站(福田)
其他资讯
商会会刊
所有会刊
2025
2024
2023
2022
2021
联系我们
招聘专区
Search for:
搜索按钮
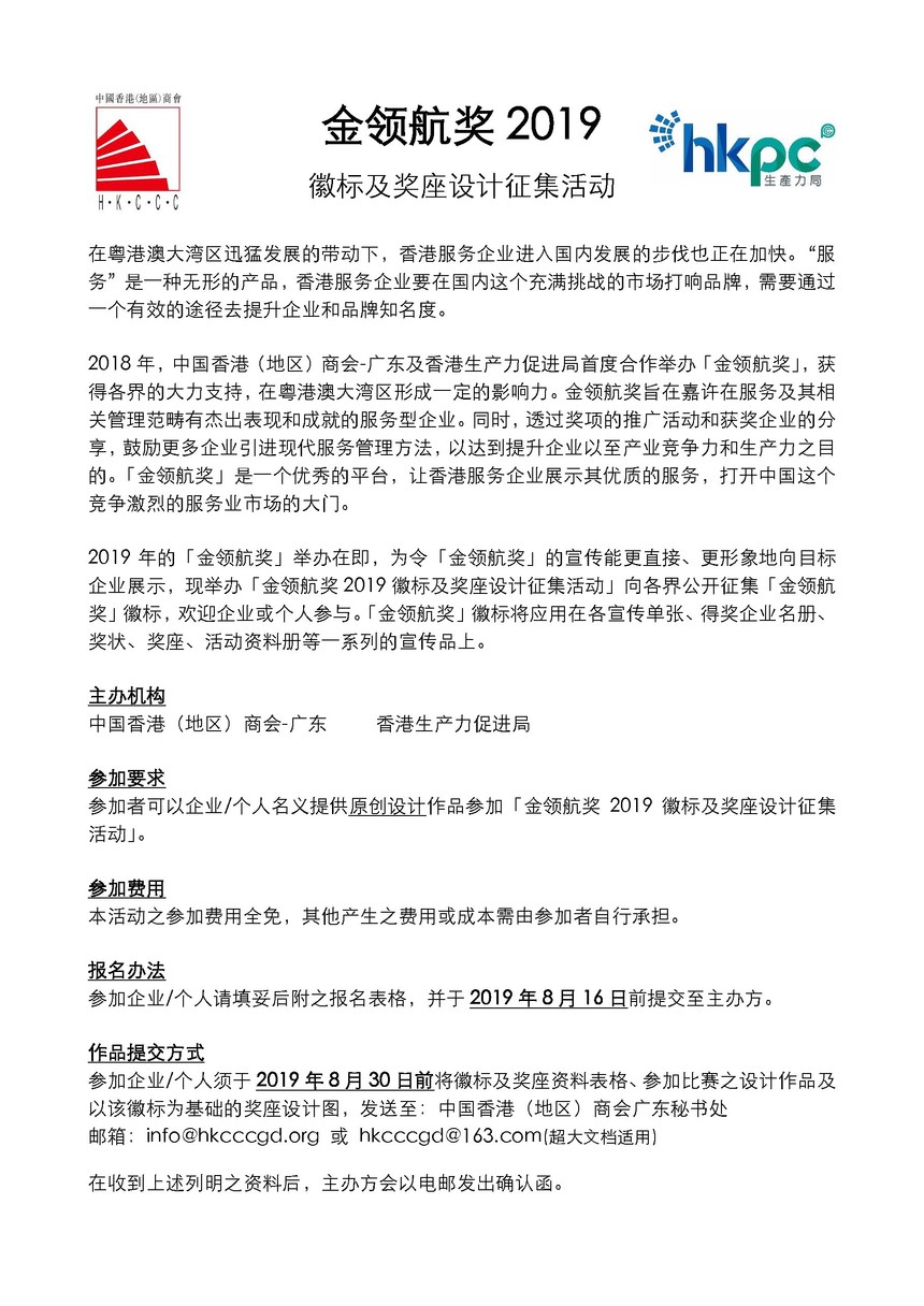
2019「金领航奖」徽标及奖座设计征集活动
首页
>
商会活动
>
活动预告
>
2019「金领航奖」徽标及奖座设计征集活动
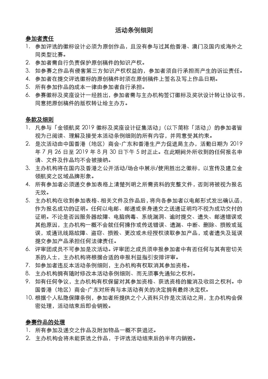
2019的金领航奖举办在即,为令金领航奖的宣传能更直接、更形象地向目标企业展示,现向各界公开征集金领航奖徽标...